| 索引号: |
/202602-00002 |
信息分类: |
其他 |
| 内容分类: |
预决算信息 |
发文日期: |
2026-02-04 08:29:06 |
| 发布机构: |
安徽金寨职业学校 |
生成日期: |
2026-02-04 08:29:06 |
| 来源单位: |
安徽金寨职业学校 |
| 生效时间: |
|
废止时间: |
|
| 名 称: |
安徽金寨技师学院(安徽金寨职业学校)2026年部门单位一般公共预算安排“三公”经费情况 |
| 文 号: |
|
关键词: |
|
| 索引号: |
/202602-00002 |
| 信息分类: |
其他 |
| 内容分类: |
预决算信息 |
| 发文日期: |
2026-02-04 08:29:06 |
| 发布机构: |
安徽金寨职业学校 |
| 生成日期: |
2026-02-04 08:29:06 |
| 来源单位: |
安徽金寨职业学校 |
| 生效时间: |
|
| 废止时间: |
|
| 名 称: |
安徽金寨技师学院(安徽金寨职业学校)2026年部门单位一般公共预算安排“三公”经费情况 |
| 文 号: |
|
| 关键词: |
|
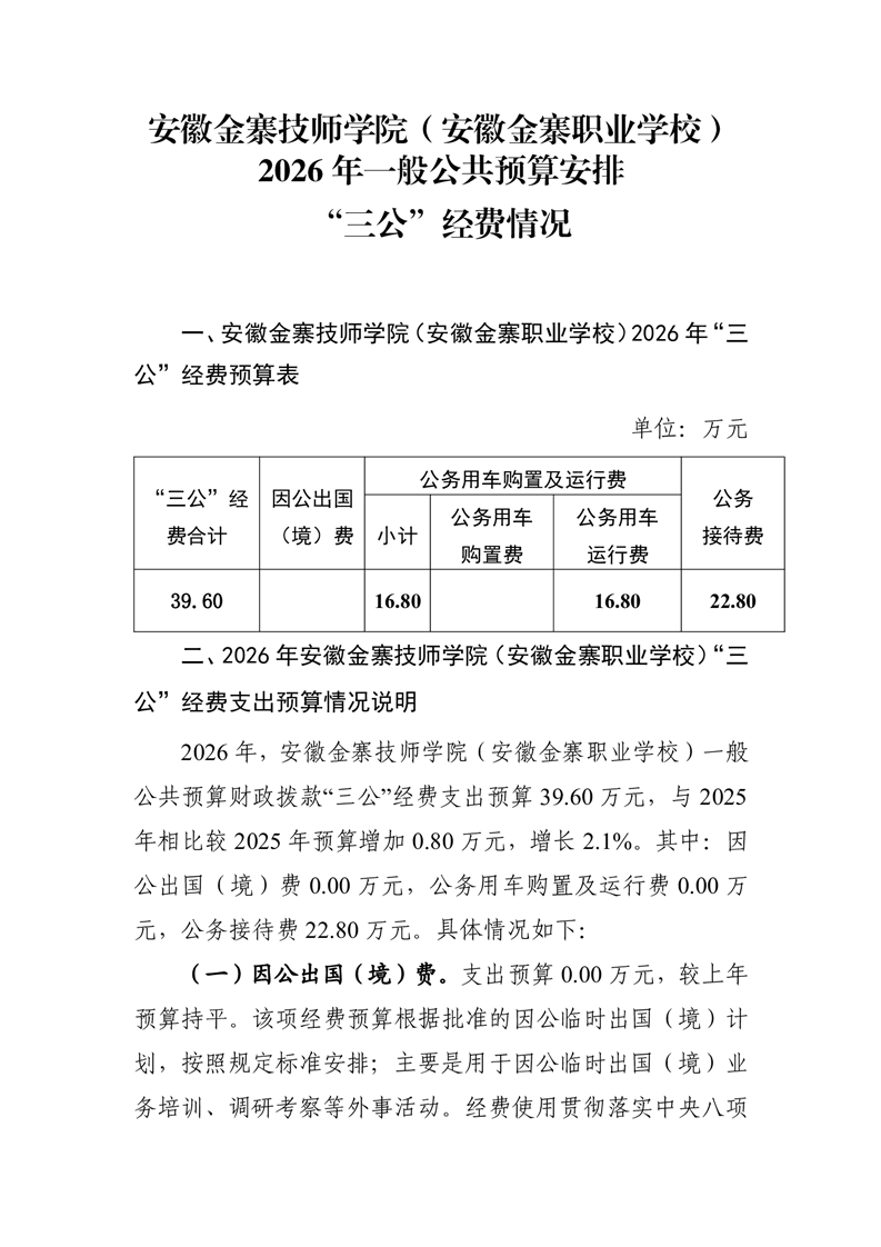
安徽金寨技师学院(安徽金寨职业学校)2026年部门单位一般公共预算安排“三公”经费情况
发表时间:2026-02-04 08:29
来源:安徽金寨职业学校