长辈版
无障碍
返回首页
首页
批前征地信息
征地报批信息
批后征地信息
区片综合地价
您当前所在的位置:
首页
>
信息公开
>
金寨县征地信息公开
>
金寨县征地项目
>
G4222和县至襄阳高速公路舒城(千人桥)至金寨(皖豫界)段项目(金寨县段)
>
批后征地信息
>
征收土地公告
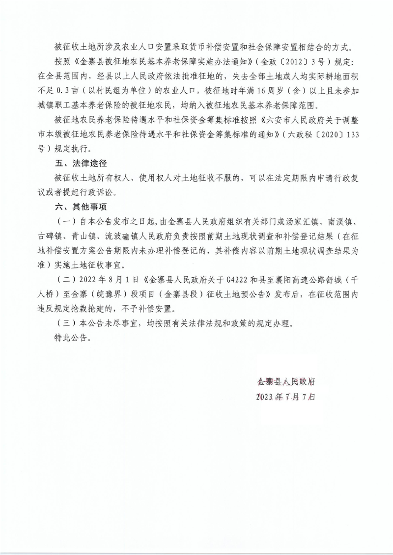
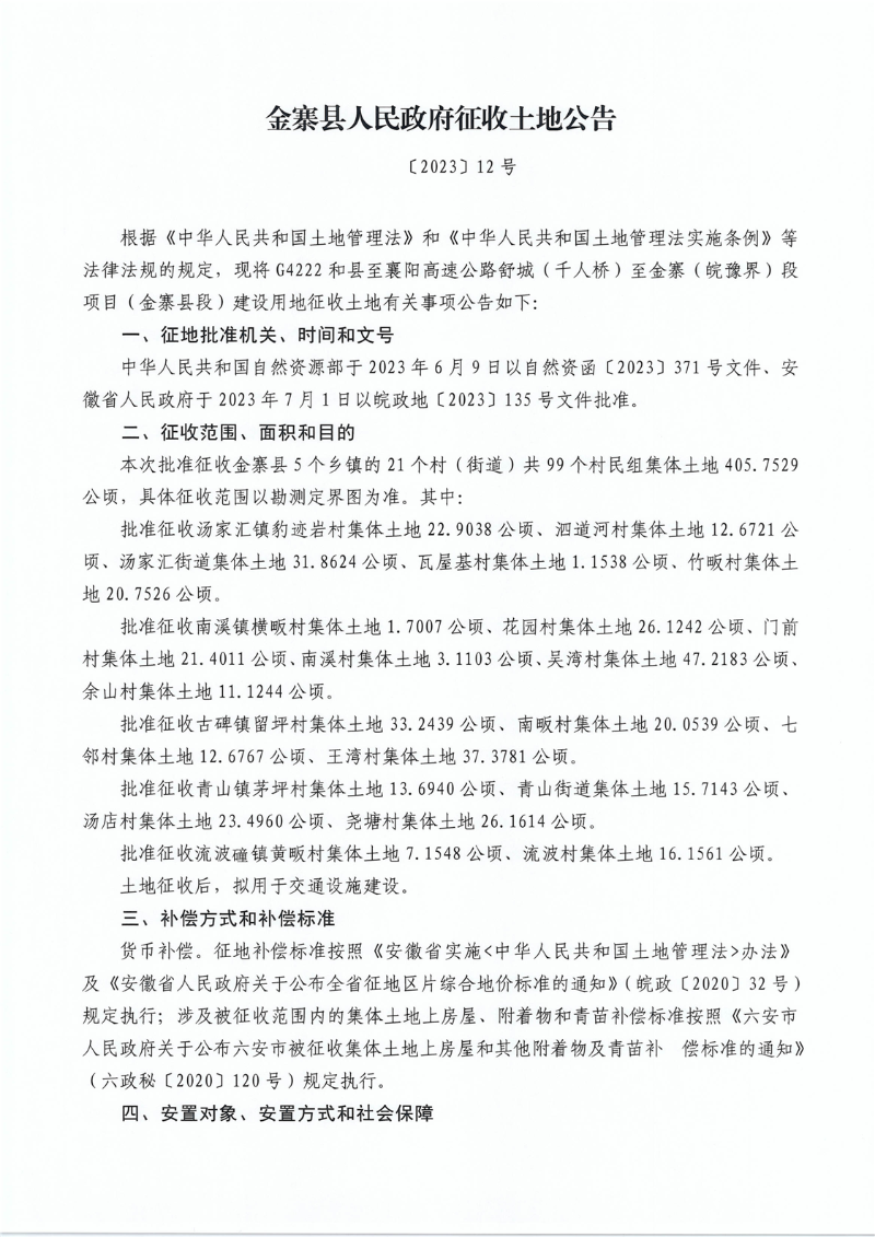
金寨县人民政府关于G4222和县至襄阳高速公路舒城(千人桥)至金寨(皖豫界)段项目(金寨县段)征收土地公告
发表时间:2025-11-14 16:28
作者:凌明玉
来源:金寨县自然资源和规划局
点击数:
我要纠错
字号:
[
大
中
小
]
扫一扫在手机打开当前页
分享到:
打印本页
返回顶部
返回顶部