长辈版
无障碍
返回首页
首页
批前征地信息
征地报批信息
批后征地信息
区片综合地价
您当前所在的位置:
首页
>
信息公开
>
金寨县征地信息公开
>
金寨县征地项目
>
金寨映山红初级中学改扩建项目
>
征地报批信息
>
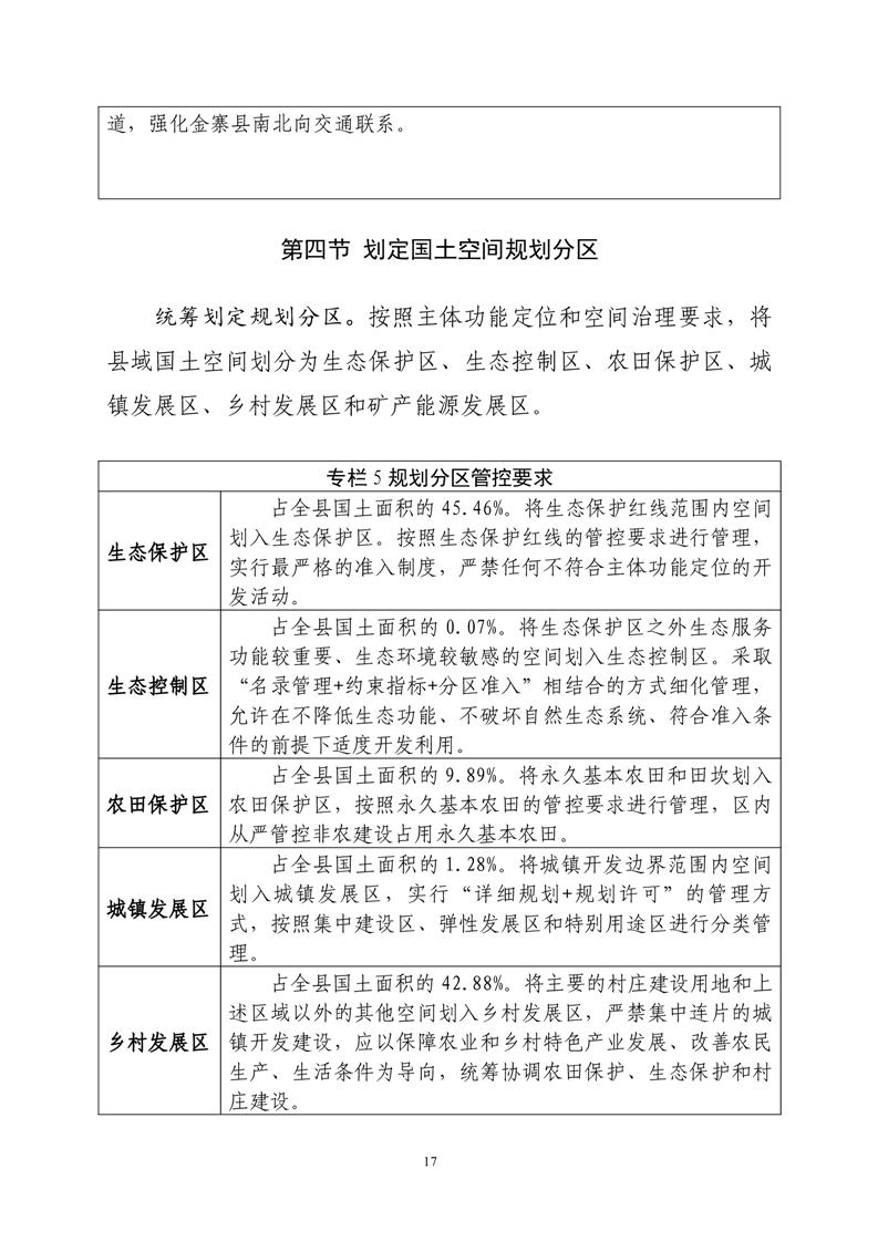
规划计划
金寨县国土空间总体规划(2021—2035 年)
发表时间:2025-12-16 11:43
作者:凌明玉
来源:金寨县自然资源和规划局
点击数:
我要纠错
字号:
[
大
中
小
]
金寨县国土空间总体规划图集公告版.pdf
扫一扫在手机打开当前页
分享到:
打印本页
返回顶部
返回顶部