领导之窗
简体
繁体
长辈版
无障碍
移动门户
网站地图
加入收藏
智能
问答
门户网首页
门户网首页
信息公开首页
公开制度
公开指南
政府公报
公开年报
信息公开统计
依申请公开
首页
> 金寨县政府办
>
规划计划
>
年度计划
索
引
号:
3415240018/201712-00008
信息分类:
国民经济管理、国有资产监管,报告
内容分类:
年度计划
发文日期:
2017-12-19 16:39:59
发布机构:
金寨县政府办
生成日期:
2017-12-19 16:39:59
来源单位:
金寨县发改委
有
效
性:
有效
生效时间:
废止时间:
名 称:
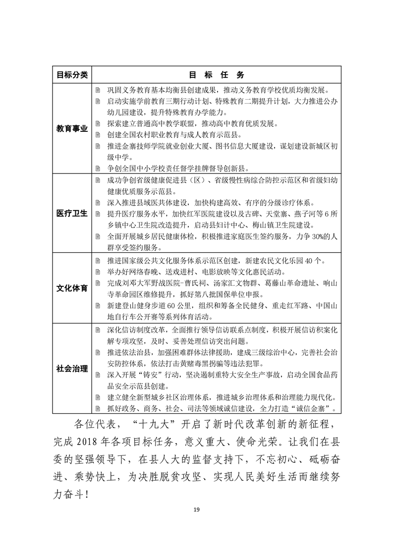
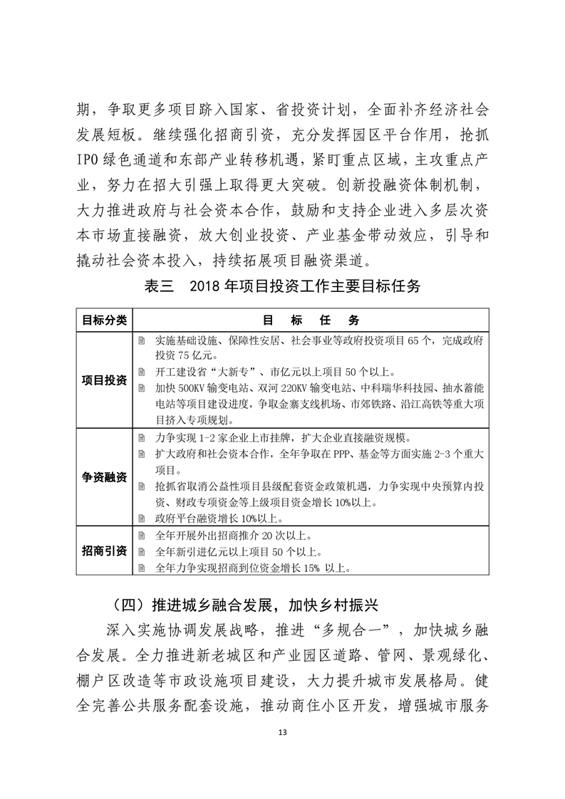
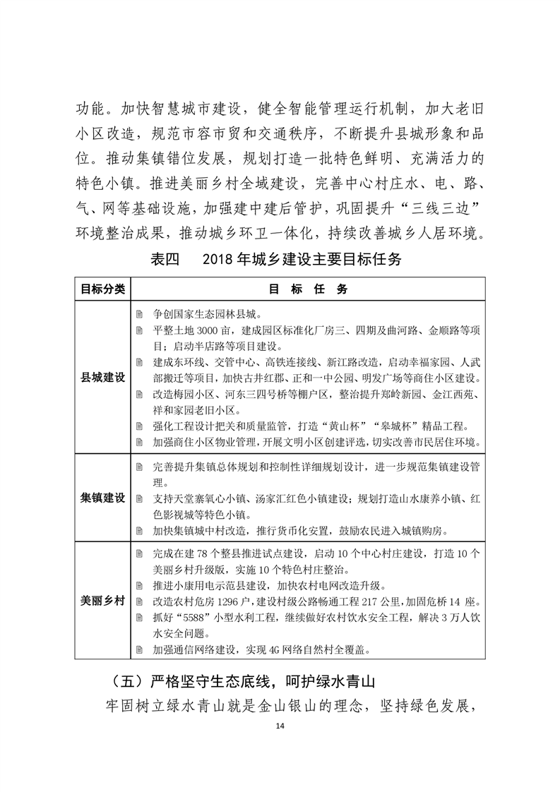
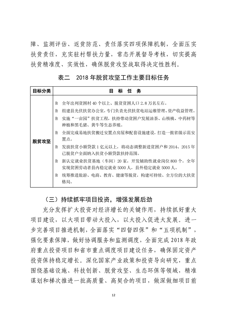
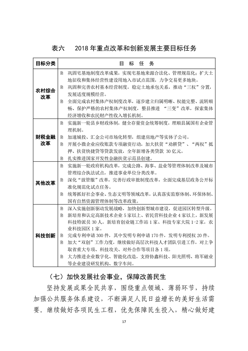
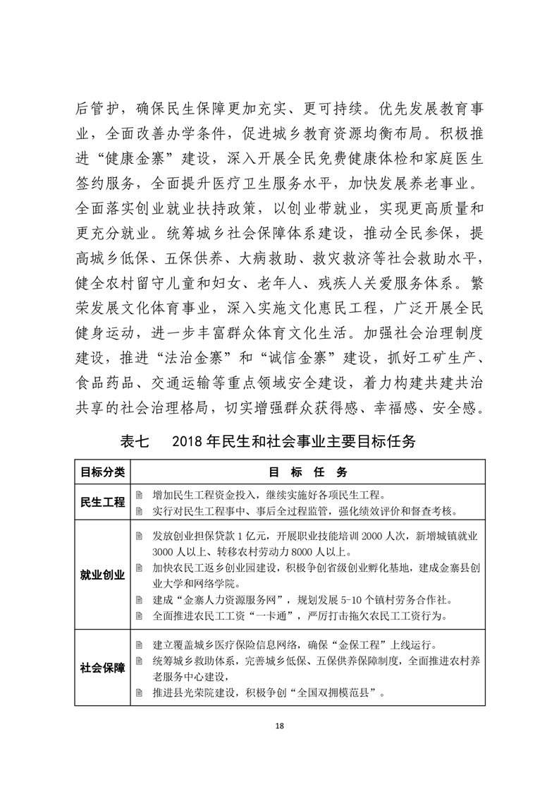
关于金寨县2017年国民经济和社会发展计划执行情况与2018年计划草案的报告
文 号:
关
键
词:
关于金寨县2017年国民经济和社会发展计划执行情况与2018年计划草案的报告
2017-12-19 16:39
来源:金寨县发改委
文字大小:[
大
中
小
]
我要纠错
背景色:
文件下载
政策咨询
如果您对该政策文件有疑问,可以拨打标题上方的电话咨询相关部门。
标签:
分享到:
打印本页
返回顶部
返回顶部