领导之窗
简体
繁体
长辈版
无障碍
移动门户
网站地图
加入收藏
智能
问答
门户网首页
门户网首页
信息公开首页
公开制度
公开指南
政府公报
公开年报
信息公开统计
依申请公开
首页
> 金寨县教育局
>
财政信息
>
部门(单位)预决算
索
引
号:
11341426003240480W/202508-00051
信息分类:
科技、教育
内容分类:
部门(单位)预决算
发文日期:
2025-08-25 15:49:09
发布机构:
金寨县教育局
生成日期:
2025-08-25 15:49:09
来源单位:
金寨县教育局
有
效
性:
有效
生效时间:
废止时间:
名 称:
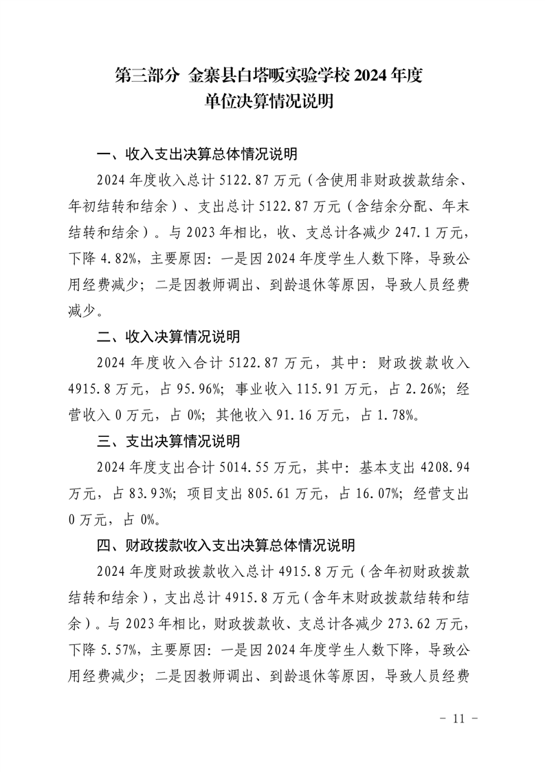
金寨县白塔畈实验学校2024年度单位决算公开文本
文 号:
关
键
词:
金寨县白塔畈实验学校2024年度单位决算公开文本
2025-08-25 15:49
来源:金寨县教育局
文字大小:[
大
中
小
]
我要纠错
背景色:
2024年度项目支出绩效自评表(白塔畈实验学校).pdf
文件下载
政策咨询
如果您对该政策文件有疑问,可以拨打标题上方的电话咨询相关部门。
标签:
分享到:
打印本页
返回顶部
返回顶部