领导之窗
简体
繁体
长辈版
无障碍
移动门户
网站地图
加入收藏
智能
问答
门户网首页
门户网首页
信息公开首页
公开制度
公开指南
政府公报
公开年报
信息公开统计
依申请公开
首页
> 金寨县统计局
>
财政信息
>
“三公”经费预决算
索
引
号:
3415240018/202602-00041
信息分类:
财政、金融、审计、统计,其他
内容分类:
“三公”经费预决算
发文日期:
2026-02-04 16:24:11
发布机构:
金寨县统计局
生成日期:
2026-02-04 16:24:11
来源单位:
金寨县统计局
有
效
性:
有效
生效时间:
2026-02-04
废止时间:
无
名 称:
金寨县统计局2026年部门一般公共预算安排“三公”经费情况公开
文 号:
无
关
键
词:
公共预算
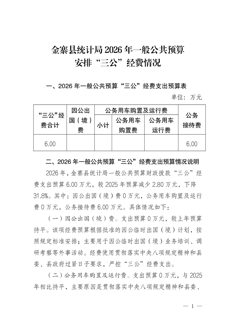
金寨县统计局2026年部门一般公共预算安排“三公”经费情况公开
2026-02-04 16:24
作者:金寨县统计局
来源:金寨县统计局
文字大小:[
大
中
小
]
我要纠错
背景色:
文件下载
政策咨询
如果您对该政策文件有疑问,可以拨打标题上方的电话咨询相关部门。
标签:
分享到:
打印本页
返回顶部
返回顶部