领导之窗
简体
繁体
长辈版
无障碍
移动门户
网站地图
加入收藏
智能
问答
门户网首页
门户网首页
信息公开首页
公开制度
公开指南
政府公报
公开年报
信息公开统计
依申请公开
首页
> 金寨县残联
>
财政资金
>
年度财政预决算及“三公”经费情况
>
本部门预算
索
引
号:
/202602-00001
信息分类:
综合政务,财政、金融、审计、统计
内容分类:
本部门预算
发文日期:
2026-02-04 14:07:45
发布机构:
金寨县残联
生成日期:
2026-02-04 14:07:45
来源单位:
金寨县残联
有
效
性:
有效
生效时间:
有效
废止时间:
暂无
名 称:
金寨县残疾人联合会2026年部门预算公开
文 号:
关
键
词:
部门预算
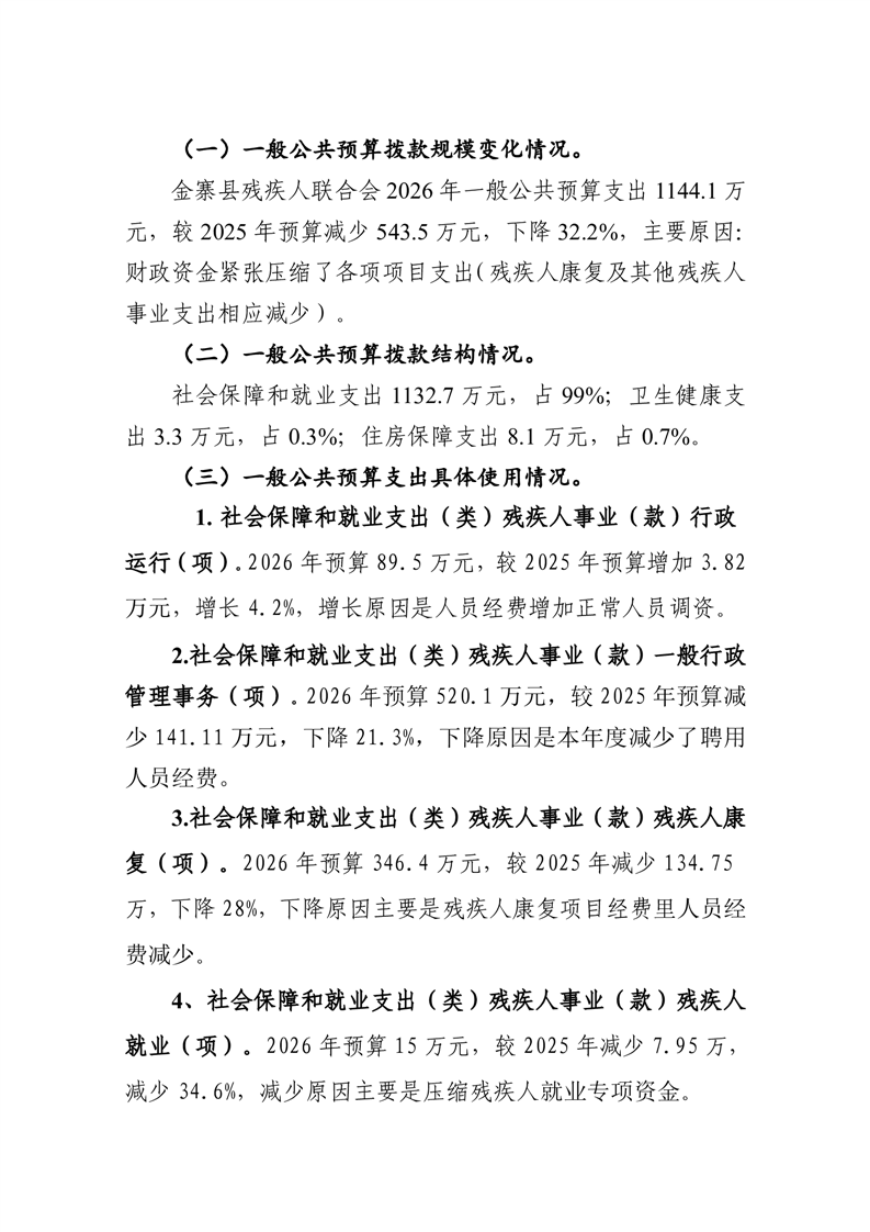
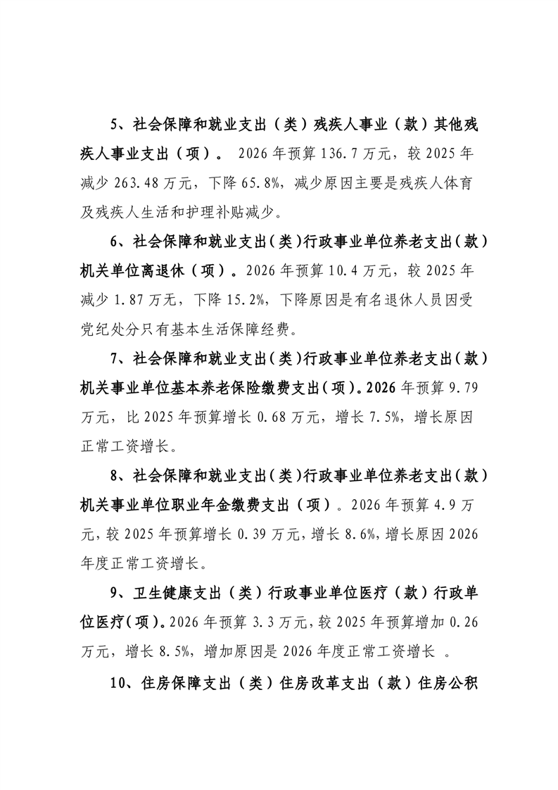
金寨县残疾人联合会2026年部门预算公开
2026-02-04 14:07
作者:金寨县残疾人联合会
来源:金寨县残联
文字大小:[
大
中
小
]
我要纠错
背景色:
表一、金寨县残疾人联合会2026年收支总表.pdf
表二、金寨县残疾人联合会2026年收入总表.pdf
表三、金寨县残疾人联合会2026年支出总表.pdf
表四、金寨县残疾人联合会2026年财政拨款收支总表.pdf
表五、金寨县残疾人联合会2026年一般公共预算支出表.pdf
表六、金寨县残疾人联合会2026年一般公共预算基本支出表.pdf
表七、金寨县残疾人联合会2026年政府性基金预算支出表.pdf
表八、金寨县残疾人联合会2026年国有资本经营预算支出表.pdf
表九、金寨县残疾人联合会2026年项目支出表.pdf
表十、金寨县残疾人联合会2026年政府采购支出表.pdf
表十一、金寨县残疾人联合会2026年政府购买服务支出表.pdf
表十二、金寨县残疾人联合会2026年资产配置预算表.pdf
表十三、金寨县残疾人联合会2026年“三公”经费支出预算表.pdf
表十四、金寨县残疾人联合会2026年项目支出绩效目标申报表.pdf
文件下载
政策咨询
如果您对该政策文件有疑问,可以拨打标题上方的电话咨询相关部门。
标签:
分享到:
打印本页
返回顶部
返回顶部