首页 > 金寨县城管局 > 规划信息
号: 113414266910847320/202503-00044 信息分类: 综合政务
内容分类: 规划信息 发文日期: 2025-03-20 19:40:44
发布机构: 金寨县城管局 生成日期: 2025-03-20 19:40:44
来源单位: 金寨县城管局 性: 有效
生效时间: 废止时间:
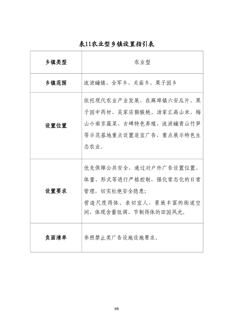
名  称: 【专项规划】金寨县户外广告设置专项规划(2024-2035年)
文  号: 词:

【专项规划】金寨县户外广告设置专项规划(2024-2035年)

2025-03-20 19:40 来源:金寨县城管局 文字大小:[ ] 我要纠错 背景色:       

 

各乡镇人民政府,安徽金寨经济开发区(金寨现代产业园区)管委,安徽金寨技师学院(金寨职业学校),县政府各部门、各直属单位:
    经2025年2月21日县自然资源规划(林长制及绿化)委员会办公室工作会议研究同意,现将《金寨县户外广告设置专项规划(2024-2035 年)》印发给你们,请结合实际,认真贯彻执行。

  

                                            2025年3月17日


文件下载
政策咨询

如果您对该政策文件有疑问,可以拨打标题上方的电话咨询相关部门。

标签:
分享到: