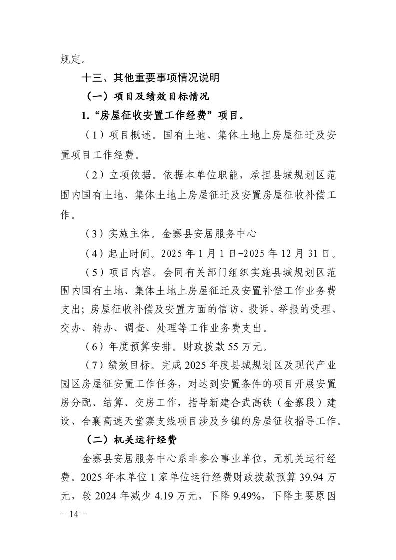
表一、金寨县安居服务中心2025年收支总表.pdf
表二、金寨县安居服务中心2025年收入总表.pdf
表三、金寨县安居服务中心2025年支出总表.pdf
表四、金寨县安居服务中心2025年财政拨款收支总表.pdf
表五、金寨县安居服务中心2025年一般公共预算支出表.pdf
表六、金寨县安居服务中心2025年一般公共预算基本支出.pdf
表七、金寨县安居服务中心2025年政府性基金预算支出表.pdf
表八、金寨县安居服务中心2025年国有资本经营预算支出表.pdf
表九、金寨县安居服务中心2025年基本支出总表.pdf
表十、金寨县安居服务中心2025年项目支出总表.pdf
表十一、金寨县安居服务中心2025年政府采购支出表.pdf
表十二、金寨县安居服务中心2025年政府购买服务支出表.pdf
表十三、金寨县安居服务中心2025年“三公”经费支出预算表.pdf
表十四、金寨县安居服务中心2025年项目支出绩效目标表.pdf
如果您对该政策文件有疑问,可以拨打标题上方的电话咨询相关部门。