领导之窗
简体
繁体
长辈版
无障碍
移动门户
网站地图
加入收藏
智能
问答
门户网首页
门户网首页
信息公开首页
公开制度
公开指南
政府公报
公开年报
信息公开统计
依申请公开
首页
> 金寨县住建局
>
财政信息
>
“三公”经费预决算
索
引
号:
11341426003240720P/202602-00004
信息分类:
财政、金融、审计、统计,其他
内容分类:
“三公”经费预决算
发文日期:
2026-02-04 14:46:21
发布机构:
金寨县住建局
生成日期:
2026-02-04 14:46:21
来源单位:
金寨县住建局
有
效
性:
有效
生效时间:
废止时间:
名 称:
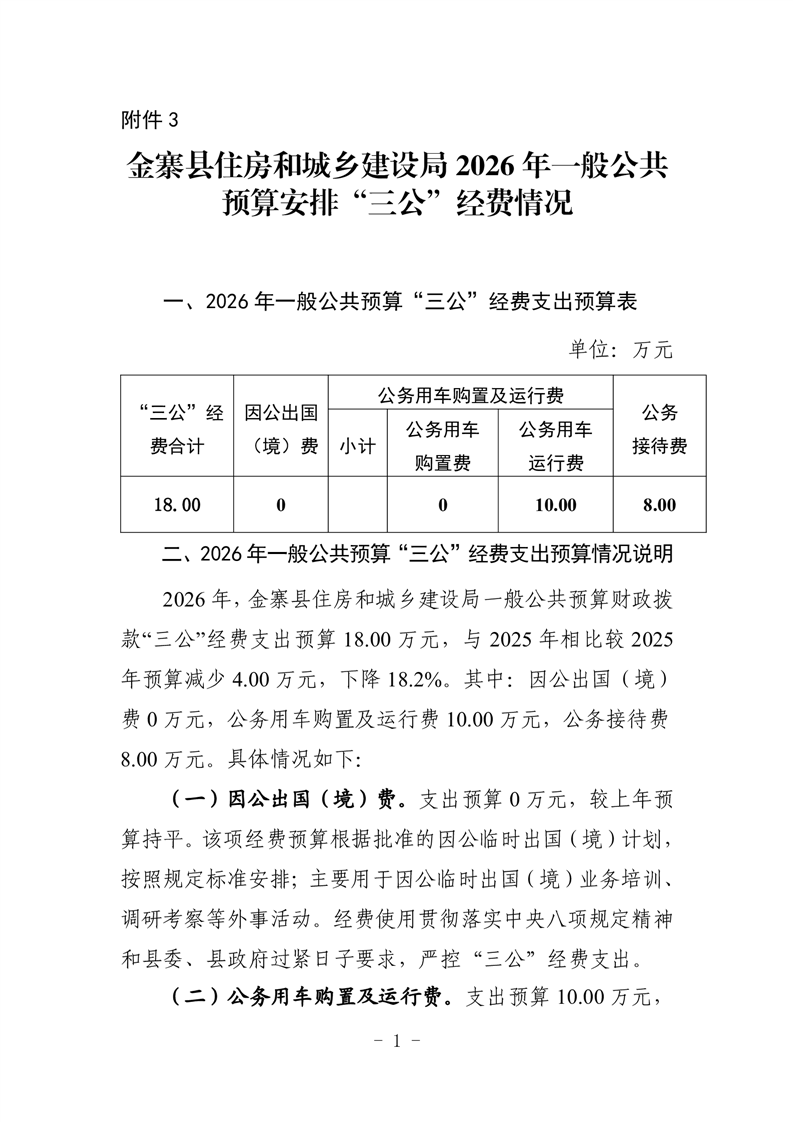
金寨县住房和城乡建设局2026年一般公共预算安排“三公”经费情况
文 号:
关
键
词:
金寨县住房和城乡建设局2026年一般公共预算安排“三公”经费情况
2026-02-04 14:46
来源:金寨县住建局
文字大小:[
大
中
小
]
我要纠错
背景色:
文件下载
政策咨询
如果您对该政策文件有疑问,可以拨打标题上方的电话咨询相关部门。
标签:
分享到:
打印本页
返回顶部
返回顶部