领导之窗
简体
繁体
长辈版
无障碍
移动门户
网站地图
加入收藏
智能
问答
门户网首页
门户网首页
信息公开首页
公开制度
公开指南
政府公报
公开年报
信息公开统计
依申请公开
首页
> 金寨县住建局
>
基层重点领域信息公开
>
保障性住房
>
办事指南
>
申请保障
索
引
号:
/202601-00042
信息分类:
城乡建设、环境保护,其他
内容分类:
申请保障
发文日期:
2026-01-05 15:58:46
发布机构:
金寨县住建局
生成日期:
2026-01-05 15:58:46
来源单位:
金寨县住建局
有
效
性:
有效
生效时间:
废止时间:
名 称:
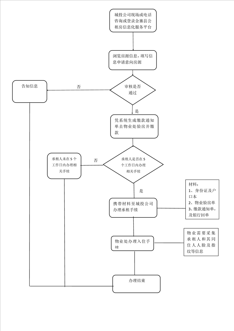
金寨县公租房申请流程
文 号:
关
键
词:
金寨县公租房申请流程
2026-01-05 15:58
来源:金寨县住建局
文字大小:[
大
中
小
]
我要纠错
背景色:
咨询电话:金寨县住建局住房保障股 0564-7062798
文件下载
政策咨询
如果您对该政策文件有疑问,可以拨打标题上方的电话咨询相关部门。
标签:
分享到:
打印本页
返回顶部
返回顶部