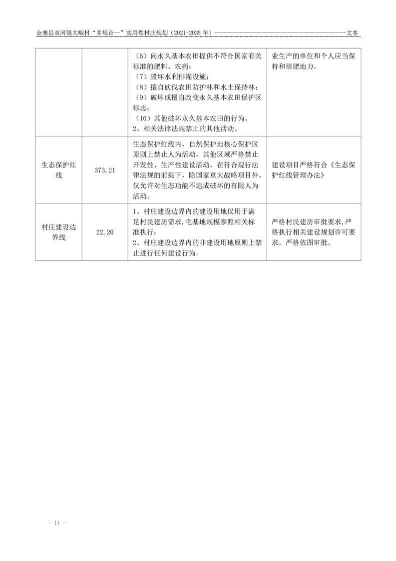
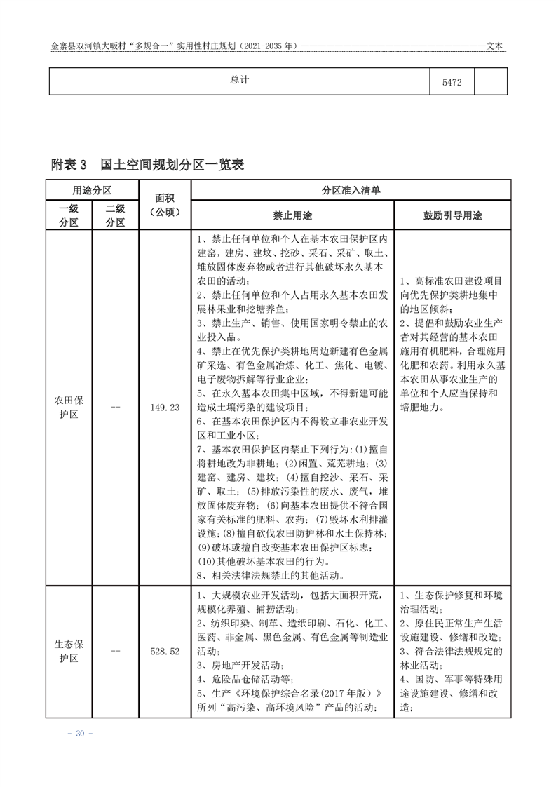
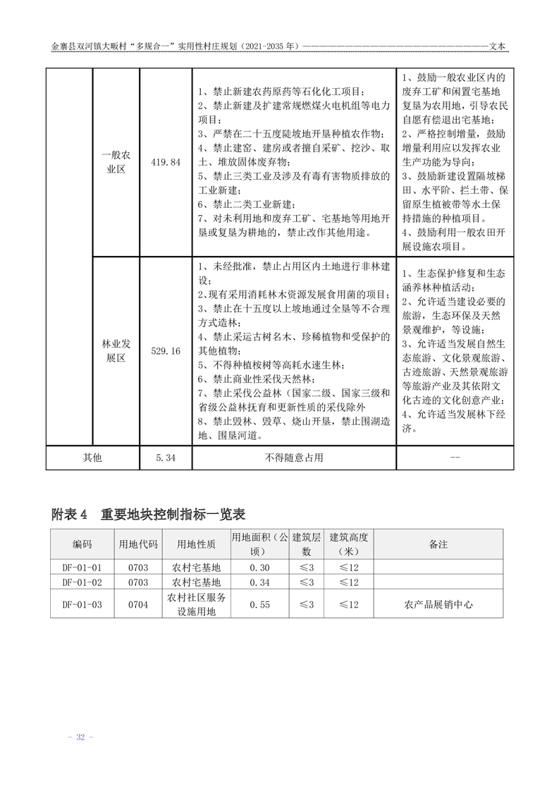
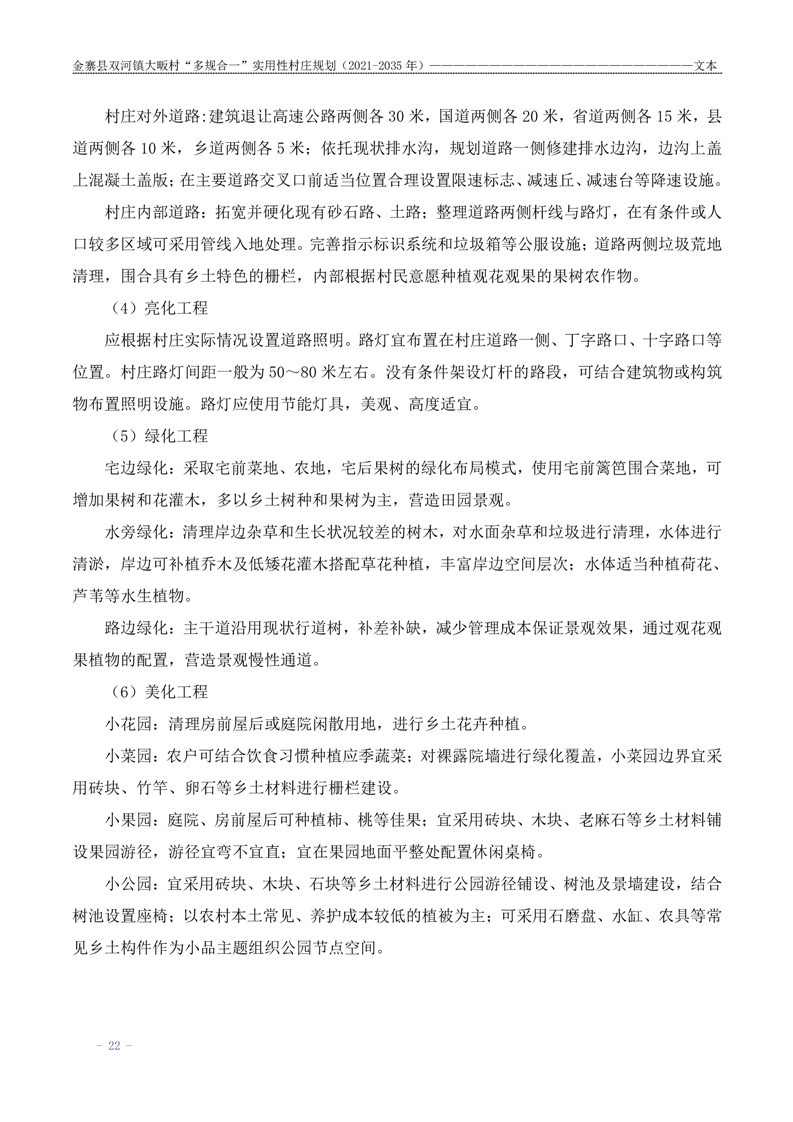
领导之窗
简体
繁体
长辈版
无障碍
移动门户
网站地图
加入收藏
智能
问答
门户网首页
门户网首页
信息公开首页
公开制度
公开指南
政府公报
公开年报
信息公开统计
依申请公开
首页
> 金寨县双河镇
>
基层重点领域信息公开
>
自然资源
>
国土空间规划编制
索
引
号:
/202512-00049
信息分类:
综合政务,其他
内容分类:
国土空间规划编制
发文日期:
2025-12-16 14:51:03
发布机构:
金寨县双河镇
生成日期:
2025-12-16 14:51:03
来源单位:
金寨县双河镇
有
效
性:
有效
生效时间:
废止时间:
名 称:
【批前公示】金寨县双河镇大畈村“多规合一”实用性村庄规划(2021-2035 年)
文 号:
关
键
词:
【批前公示】金寨县双河镇大畈村“多规合一”实用性村庄规划(2021-2035 年)
2025-12-16 14:51
来源:金寨县双河镇
文字大小:[
大
中
小
]
我要纠错
背景色:
文件下载
政策咨询
如果您对该政策文件有疑问,可以拨打标题上方的电话咨询相关部门。
标签:
分享到:
打印本页
返回顶部
返回顶部