长辈版
无障碍
导航
首页
专题首页
政策解读
回应关切
在线办事
依申请公开
全市标准化
规范化专题
裕安区
金安区
叶集区
舒城县
金寨县
重大建设项目
公共资源交易
财政预决算
安全生产
税收管理
国有土地上房屋征收与补偿
保障性住房
农村危房改造
生态环境
公共文化服务
公共法律服务
乡村振兴
救灾
食品药品监管
城市综合执法
就业创业
社会保险
社会救助
养老服务
户籍管理
涉农补贴
义务教育
医疗卫生
市政服务
粮食安全
学前教育
残疾人服务
旅游
自然资源
交通运输
新闻出版版权
广播电视
统计
水利
霍山县
霍邱县
首页
>
金寨县
>
财政预决算
>
部门决算
索
引
号:
11341426003240480W/202508-00057
信息分类:
部门决算
内容分类:
科技、教育
发文日期:
2025-08-25
发布机构:
金寨县
生成日期:
2025-08-25
生效日期:
有效
废止时间:
暂无
文 号:
关
键
词:
内容概述:
索
引
号:
11341426003240480W/202508-00057
信息分类:
部门决算
内容分类:
科技、教育
发文日期:
2025-08-25
发布机构:
金寨县
生成日期:
2025-08-25
生效日期:
废止时间:
暂无
文 号:
关
键
词:
内容概述:
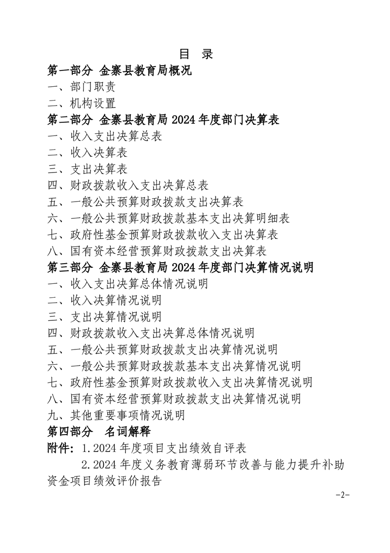
金寨县教育局2024年度部门决算公开文本
2025-08-25 15:57
来源:金寨县教育局
文字大小:[
大
中
小
]
背景色:
金寨县教育局2024年度部门项目支出绩效自评表.pdf
附件2:义务教育薄弱环节改善与能力提升补助资金转移支付2024年度绩效自评报告.pdf
分享到:
打印本页
关闭窗口
返回顶部