| 索引号: |
/202601-00018 |
信息分类: |
保障性住房申请受理 |
| 内容分类: |
城乡建设、环境保护,其他 |
发文日期: |
2026-01-05 |
| 发布机构: |
金寨县 |
生成日期: |
2026-01-05 |
| 生效日期: |
有效 |
废止时间: |
暂无 |
| 文 号: |
|
关键词: |
|
| 内容概述: |
|
| 索引号: |
/202601-00018 |
| 信息分类: |
保障性住房申请受理 |
| 内容分类: |
城乡建设、环境保护,其他 |
| 发文日期: |
2026-01-05 |
| 发布机构: |
金寨县 |
| 生成日期: |
2026-01-05 |
| 生效日期: |
|
| 废止时间: |
暂无 |
| 文 号: |
|
| 关键词: |
|
| 内容概述: |
|
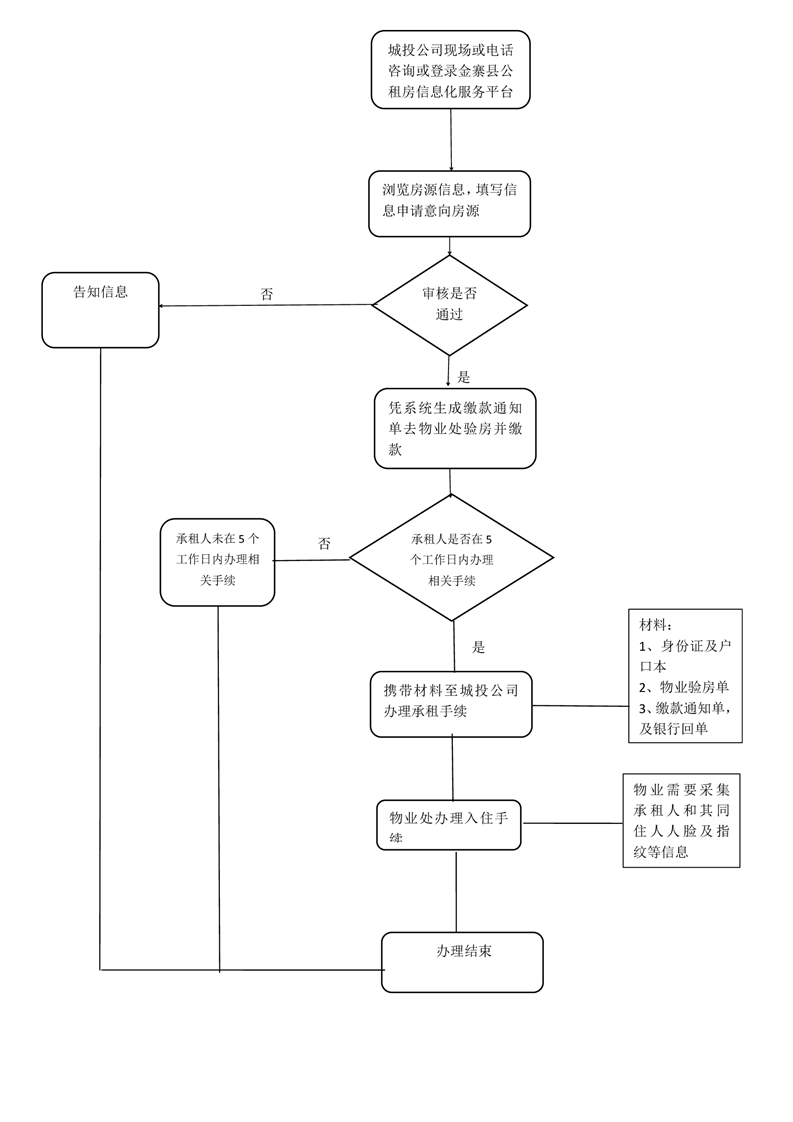
金寨县公租房申请流程

办理地点:金梧桐8楼823
联系电话:7358809