长辈版
无障碍
导航
首页
专题首页
政策解读
回应关切
在线办事
依申请公开
全市标准化
规范化专题
裕安区
金安区
叶集区
舒城县
金寨县
重大建设项目
公共资源交易
财政预决算
安全生产
税收管理
国有土地上房屋征收与补偿
保障性住房
农村危房改造
生态环境
公共文化服务
公共法律服务
乡村振兴
救灾
食品药品监管
城市综合执法
就业创业
社会保险
社会救助
养老服务
户籍管理
涉农补贴
义务教育
医疗卫生
市政服务
粮食安全
学前教育
残疾人服务
旅游
自然资源
交通运输
新闻出版版权
广播电视
统计
水利
霍山县
霍邱县
首页
>
金寨县
>
财政预决算
>
部门预算
索
引
号:
3415240018/202602-00033
信息分类:
部门预算
内容分类:
国民经济管理、国有资产监管,财政、金融、审计、统计,其他
发文日期:
2026-02-04
发布机构:
金寨县
生成日期:
2026-02-04
生效日期:
有效
废止时间:
暂无
文 号:
关
键
词:
内容概述:
索
引
号:
3415240018/202602-00033
信息分类:
部门预算
内容分类:
国民经济管理、国有资产监管,财政、金融、审计、统计,其他
发文日期:
2026-02-04
发布机构:
金寨县
生成日期:
2026-02-04
生效日期:
废止时间:
暂无
文 号:
关
键
词:
内容概述:
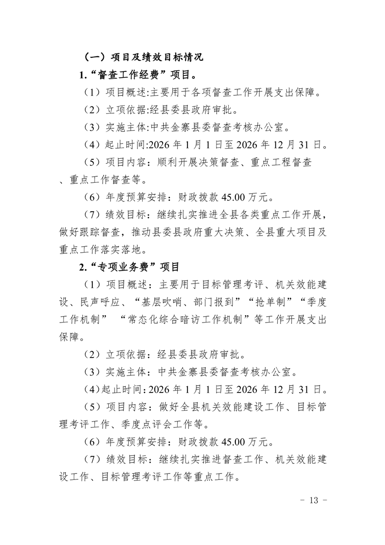
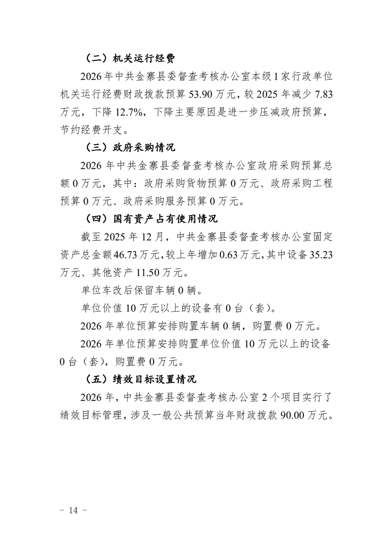
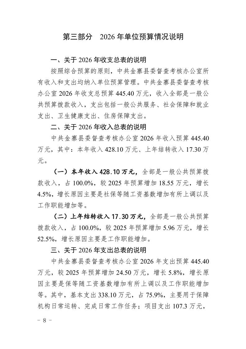
中共金寨县委督查考核办公室2026年部门预算公开
2026-02-04 15:21
来源:县委督查办
文字大小:[
大
中
小
]
背景色:
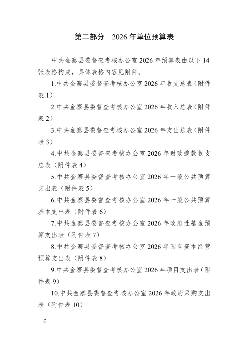
中共金寨县委督查考核办公室2026年收支总表(附表1).pdf
中共金寨县委督查考核办公室2026年收入总表(附表2).pdf
中共金寨县委督查考核办公室2026年支出总表(附表3).pdf
中共金寨县委督查考核办公室2026年财政拨款收支总表(附表4).pdf
中共金寨县委督查考核办公室2026年一般公共预算支出表(附表5).pdf
中共金寨县委督查考核办公室2026年一般公共预算基本支出表(附表6).pdf
中共金寨县委督查考核办公室2026年政府性基金预算支出表(附表7).pdf
中共金寨县委督查考核办公室2026年国有资本经营预算支出表(附表8).pdf
中共金寨县委督查考核办公室2026年项目支出表(附表9).pdf
中共金寨县委督查考核办公室2026年政府采购支出表(附表10).pdf
中共金寨县委督查考核办公室2026年政府购买服务支出表(附表11).pdf
中共金寨县委督查考核办公室2026年通用资产配置支出表(附表12).pdf
中共金寨县委督查考核办公室2026年一般公共预算“三公”经费支出预算表(附表13).pdf
中共金寨县委督查考核办公室2026年项目支出绩效目标表(附表14).pdf
分享到:
打印本页
关闭窗口
返回顶部